Week 8: Data vizualisation and exploratory analysis
Objectives
Some visual things you can do with R and ways to explore your data systematically. In the tutorial you will:
- Learn about flow control, loops, and vectorised
- Learn strategies for exploring and finding patterns data
- Different types of plots to explore data
Downloads
Once more, download these files into your working directory:
To check your working directory:
getwd()
To set your working diretory:
setwd("X:/project")
Run this to install/load libraries
source("helper.R")
Setting up
Start a new notebook file by selecting “File” -> “New File” -> “R Notebook”
Save the file as “yourname_week7.Rmd”. Delete the instructions starting from “This is an [R…”. For the different code below, insert it as R chunks. An R chunk is code placed after a line that starts with ` { r } `and ends before a line with ` `.
As before, copy the code chunks into your R notebook as R chunks.
Flow control
- Way to program different paths for the program to take
- Come in the form of
if,else if, andelsestatements, which allow you to execute code based on if a condition is met. The structure is generally like so:if(condition) { do_this } - Extend the conditions with
else ifandelsestatements:if(condition1) { do_this } else if (condition2) { do_that } else { do_that_other_thing } - We can have as many
else ifstatements as you wish following anif. Example (copy this):
i = 2
if( i > 0 )
{
print("Positive!")
}
else if( i < 0 )
{
print("Negative!")
}
else {
print("Zero!")
}
- Can also only have a sole
ifstatementID = "Sara" if( ID == "Sara" ) { print("Positive!") } - additionally, there is the ifelse() function that combines an if else statement into a single expression
ifelse(i>0, "Positive!", "Negative!")
Loops and apply functions
- Loops, like in most other languages, run while certain conditions are met (while loop):
while (test_expression) { do_this } - An example (copy this):
i = 10 while (i > 0) { i = i - 1 print(i) } - or for a certain set of objects, terms, range (for).
for (i in objects) { do_this } - Example (copy this):
for (i in 1:10) { print(i) } - A similar but more efficient set of functions are the apply functions.
- Main function of the apply group: apply().
- It takes a data.frame, a matrix, or a multi-dimensional array as input and, depending on the input object type and the function passed in, outputs a vector, a list, a matrix, or an array.
- MARGIN -> 1 for rows, 2 for columns, and c(1,2) for both!
apply(X, MARGIN, FUN) - example, using it to sum across rows of a matrix (copy this)
mat = matrix(sample(100), nrow=10, ncol=10 ) apply(mat, 1, sum) - example (copy this)
mat = matrix(sample(100), nrow=10, ncol=10 ) apply(mat, c(1,2), sum) - Other functions include lapply(), sapply() and tapply()
- lapply() and sapply() work the same, but one has lists as outputs, and the other vectors. X below is either an object or a list. FUN is the function.
lapply(X, FUN)
sapply(X, FUN)
- examples :
lapply(1:10, function(i) rep(10, i)) sapply(1:10, function(i) rep(i^2, 10)) - tapply() is similar, but this time it allows you to subset your object and apply the function to that set. In addition to the X and FUN input, it takes in an INDEX.
tapply(X, INDEX, FUN) - Example, we can find the sum of the different numbers associated with either “X” or “Y”:
x = sample(10, size = 100, replace=T)
y = rep( c("X","Y"), 50 )
tapply(x,y, sum)
- Or calcualte their mean
tapply(x,y, mean) - Or group the numbers into a list:
tapply(x,y, list)
Visuals
- R is pretty good for visualization
- We will start off with the famous Iris dataset. You can read more about it here.
summary(iris) class(iris) colnames(iris) - the iris dataset is a dataframe, and the columns are labelled
- first, we can be a little uncouth, and plot everything
plot(iris)
- The pairs function works in a similar way, and plots a matrix of scatterplots We can specify only to show the lower panel:
pairs(iris, upper.panel = NULL )

- Now that we’ve seen all the bits of the data, we can play with visualizing parts of it differently
- Let’s start with a scatter plot of the sepal length versus the petal length
plot(iris$Sepal.Length, iris$Petal.Length, pch=19, col=as.numeric(iris$Species) )
- let’s play around with this
plot(iris$Sepal.Length, iris$Petal.Length, pch=12, cex=3, lwd=4, lty=4, type="b", col=colors()[sample(600,5)][as.numeric(iris$Species)] )

- We can use the lowess function (lowess stands for locally weighted scatterplot smoothing and is one of many non-parametric regression techniques) to plot a smoothed version of the scatter:
plot(lowess(iris$Sepal.Length, iris$Petal.Length), pch=19)

- Plotting using the formula method (~):
plot(Petal.Length ~ Sepal.Length, data=iris, pch=19, col=Species)

- We can view summary plots of the sepal width by species distributions with a boxplot, beanplot, or violinplot.
boxplot(iris$Sepal.Width~ iris$Species, col=1:3 )

beanplot(iris$Sepal.Width~ iris$Species, col=list(1,2,3))

iris.list = lapply( unique(iris$Species), function(si) iris$Sepal.Width[iris$Species==si])
vioplot( iris.list[[1]], iris.list[[2]], iris.list[[3]], col="darkgreen")

- or build a barplot :
iris.bar = tapply( iris$Sepal.Length, iris$Species, mean) barplot(iris.bar, col="black", xlab="Species", ylab="Count", main="Bar plot of mean Sepal Length")
- or take a look at the distribution of petal width
hist(iris$Petal.Width, col="lightblue")

- We see biomodality (two modes/peaks) in the petal width data
- And there is a clear division (<0.75)
- Let us take a look to see what is distinct about the first peak
- Since we want petal widths less than 0.75, we can slice the data:
tapply(iris$Petal.Width < 0.75, iris$Species, sum)
- That was easy enough, and we can show this again by coloring the histogram based on the species
- Plots in R work by layering, so we can start by drawing the whole histogram first
hist(iris$Petal.Width, col="lightblue")
- And then adding each individual species as a layer
hist(iris$Petal.Width[iris$Species=="setosa"], col="red", add=T)
hist(iris$Petal.Width[iris$Species=="versicolor"], col="blue", add=T)
hist(iris$Petal.Width[iris$Species=="virginica"], col="purple", add=T)

- Oops! The histograms are all wonky because we’ve not specified how to bin the data. R works “intuitively”, and picks the best breaks for that data.
- We can force similar histogram breaks so that we can bin the data equally
h <- hist(iris$Petal.Width, col="lightblue")
h
- The h variable has the histogram output
- It has useful tags that we can use such as h$counts, h$mids and most importantly, h$breaks.
hist(iris$Petal.Width[iris$Species=="setosa"], breaks=h$breaks,col="red", add=T)
hist(iris$Petal.Width[iris$Species=="versicolor"], breaks=h$breaks, col="blue", add=T)
hist(iris$Petal.Width[iris$Species=="virginica"], breaks=h$breaks,col="purple", add=T)

- There is still some overlap, so we can play with the opacity of the colors, and force no color for the first histogram
h <- hist(iris$Petal.Width, col=0, border=0)
hist(iris$Petal.Width[iris$Species=="setosa"], breaks=h$breaks,col=makeTransparent("red"), add=T)
hist(iris$Petal.Width[iris$Species=="versicolor"], breaks=h$breaks, col=makeTransparent("blue"), add=T)
hist(iris$Petal.Width[iris$Species=="virginica"], breaks=h$breaks,col=makeTransparent("purple"), add=T)

- How about some density lines?
h <- hist(iris$Petal.Width, freq=F)
d_all <-density( iris$Petal.Width)
lines(d_all, col="black")

- We can keep adding layers to our plots with other functions:
points()
polygon()
segments()
abline()
rug()
text()
mtext()
legend()
...
- More fun things to play with too
pch type lty lwd bty ... - Going back to the matrix scatterplot, let’s have a visual that summarizes all the data
## Ignore what these functions do for now, but copy them over
panel.hist <- function(x, ...)
{
usr <- par("usr"); on.exit(par(usr))
par(usr = c(usr[1:2], 0, 1.5) )
h <- hist(x, plot = FALSE)
breaks <- h$breaks; nB <- length(breaks)
y <- h$counts; y <- y/max(y)
rect(breaks[-nB], 0, breaks[-1], y, col = "lightgreen", ...)
}
## with size proportional to the correlations.
panel.cor <- function(x, y, digits = 2, prefix = "", cex.cor, ...)
{
usr <- par("usr"); on.exit(par(usr))
par(usr = c(0, 1, 0, 1))
r <- abs(cor(x, y))
txt <- format(c(r, 0.123456789), digits = digits)[1]
txt <- paste0(prefix, txt)
if(missing(cex.cor)) cex.cor <- 0.8/strwidth(txt)
text(0.5, 0.5, txt, cex = cex.cor * r, col= plasma(100)[round(r,2)*100])
}
pairs(iris, bg=1:3,lower.panel = panel.smooth, pch=19, upper.panel = panel.cor, diag.panel = panel.hist, cex.labels = 2, font.labels = 2)

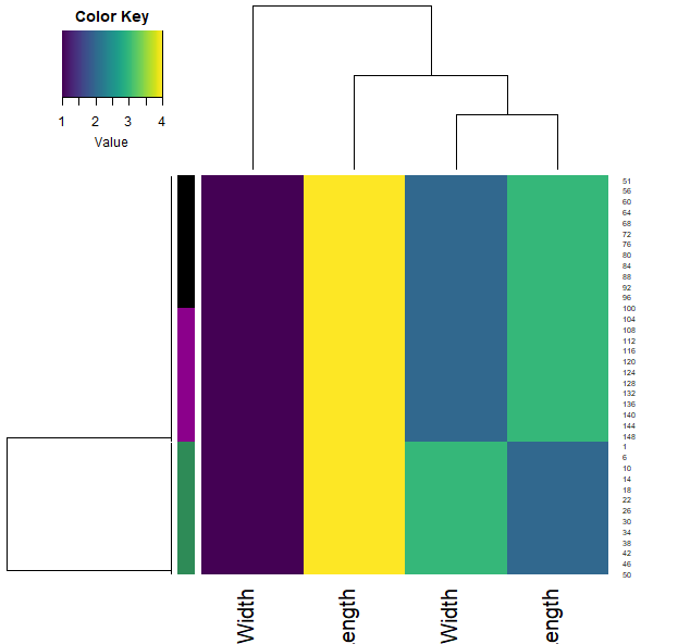
- Great. What if we want to ask how similar are these individual plants to each other within each species. What can we look at?
- Heatmaps and clustering!
iris2 = apply(iris[,1:4], 2, as.numeric)
heatmap.3(iris2, RowSideCol=cols7[as.numeric(iris$Species)] , col=viridis(100))

iris.r = t(apply(iris[,1:4], 1, rank))
heatmap.3(iris.r, RowSideCol=cols7[as.numeric(iris$Species)] , col=viridis(100))

iris.r2 = apply(iris[,1:4], 2, rank)
heatmap.3(iris.r2, RowSideCol=cols7[as.numeric(iris$Species)] , col=viridis(100))

- We can also calculate how similar each sample is through the correlation function (across all their features). Plotting this allows us to visualise these similarities (color) and clustering them allows us to group the samples.
- Note that each iris species clusters together (with very little mixing).
samples.cor = cor( t(iris2) )
heatmap.3(samples.cor, col=plasma(100), ColSideCol=cols7[as.numeric(iris$Species)])

“Tidyr” versions
We can do most all of this with ggplot2.There are less finicky things to worry about, and is generally more intuitive.
g <- ggplot(iris, aes(x = Sepal.Length, y = Petal.Length))
g

- This does nothing, because we’ve not specified what we want to draw:
g <- g + geom_point()
g

- Points! Now to color them:
g <- g + geom_point(aes(color = Species))
g

- We can keep building onto the “g” variable.
g <- ggplot(iris, aes(x = Sepal.Length, y = Petal.Length, color = Species)) + geom_point() + geom_smooth(method = "lm", se = F)
g

- How about boxplots?
g <- ggplot(data=iris, aes(x=Species, y=Sepal.Length))
g + geom_boxplot(aes(fill=Species)) +
ylab("Sepal Length") + ggtitle("Iris Boxplot")

- Histograms:
g <- ggplot(data=iris, aes(x=Petal.Width))
g + geom_histogram(binwidth=0.2, color="black", aes(fill=Species)) + xlab("Petal Width") + ylab("Frequency") + ggtitle("Histogram of Petal Width")

- Barplots:
g <- ggplot(data=iris, aes(x=Species, y=Sepal.Length))
g + geom_bar(stat = "summary", fun = "mean") + xlab("Species") + ylab("Mean") + ggtitle("Bar plot of mean Sepal Length")
More here
Colors and palettes
colors()
palette()
- Preset colors as strings or as numbers
- Or based on their RGB
- e.g.,
blacks = c("black", 1, "#000000")
reds = c("red", 2, "#FF0000")
allreds = colors()[grep("red", colors())]
- Color ramps
allredsRamp <- colorRampPalette(allreds)
allredsRamp(100)
grey2blue = colorpanel(100, "lightgrey", "blue", "darkblue")
- Predefined palettes:
- default R:
rainbow(5)
heat.colors(10)
terrain.colors(100)
topo.colors(10)
cm.colors(5)
- R color brewer
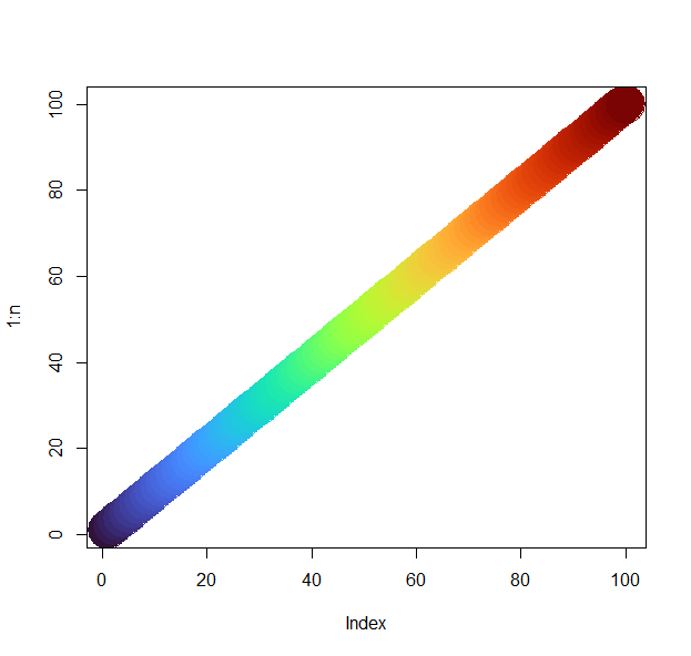
library(RColorBrewer) display.brewer.all() brewer.pal(8, "Set3" ) - favorites are the viridis palettes (color-blind friendly)
library(viridis)
n=10
magma(n)
plasma(n)
inferno(n)
viridis(n)
cividis(n)
turbo(n)
plot(1:n, col=magma(n), pch=19, cex=5)
plot(1:n, col=plasma(n), pch=19, cex=5)
n=100
plot(1:n, col=turbo(n), pch=19, cex=5)

Test yourself!
- Download and load the file “R_dataviz.Rdata” into your environment.
- Plot three plots from the dataset “X” to answer the next set of questions. There are multiple columns in the dataset, so feel free to explore and play around first. a. What are the average weights per sex? Show as a histogram. b. What are the range of scute numbers per set? Show as a boxplot. c. What are the correlations between the biometrics? Show as a correlation plot.
- Now, using the dataset “Y”, plot a heatmap. Aim for clarity!
- And finally, look at dataset “Z”. Plot it the best way you think would show its key feature.
- “Knit” your R markdown file into an html page or a pdf.
## Resources
- https://www.nceas.ucsb.edu/~frazier/RSpatialGuides/colorPaletteCheatsheet.pdf
- https://cran.r-project.org/web/packages/viridis/vignettes/intro-to-viridis.html
- https://moderndata.plot.ly/create-colorful-graphs-in-r-with-rcolorbrewer-and-plotly/
Back to the homepage